2025年11月17日,台灣手搖飲品牌大苑子於官方粉絲團上公告「台灣鮮搾柳丁綠即日起全面使用石虎柳丁」(11月20日上午已修改圖片與文案,圖片改為「台灣柳丁」、文案改為「中寮柳丁」),原始貼文明確指出大苑子選用「友善耕作的石虎柳丁」,且呼籲消費者一起支持環境、生態與永續。
但是此宣傳一出,卻引發長期種植石虎柳丁且取得認證標章的南投中寮長壽天然農場的反駁,農場主人張鴻濱澄清今年並未供應任何石虎柳丁給大苑子,卻在影片與文宣中被呈現為合作對象,導致消費者誤解。
雙方其後皆發布聲明,事件爭議焦點落在:產品宣稱是否與年度採購事實一致,以及品牌在溝通時是否足夠精準。這場爭議超越了供貨本身,轉向信任與品牌責任的討論。
大苑子11月17日貼文宣稱使用「石虎柳丁」(左圖),引發採購爭議後,已於11月20日上午修改圖片改稱使用「台灣柳丁」(右圖),文案則改為使用「中寮柳丁」,刪除「石虎」相關字句。圖片來源:大苑子臉書粉絲團
不只是國產柳丁 「石虎柳丁」具保育意義
「石虎柳丁」與「一般柳丁」的差異,在於它承載石虎棲地保育、友善農法推廣等公共意涵。「友善石虎農作」是一種以生態保育為前提的永續農業模式,其核心意義在於實現農業生產與瀕危石虎生存和平共存。
這種耕作方式超越了傳統的農產品生產目標,它要求農民將農地視為石虎的安全棲地。為此,農民必須嚴格禁止使用任何可能間接或直接傷害石虎的資材和工具,包括化學農藥、毒鼠藥和獸鋏等。透過實行草生栽培、維持田間自然樣貌,農地得以提供石虎必要的掩蔽與食物來源。
「友善石虎農作標章」更是一項嚴謹的生態認證,目的在於透過農業生產,實質保育瀕危的石虎及其棲地。農民欲取得此標章,必須先具備有機、產銷履歷或綠色保育標章等基礎驗證,確保農產品的安全與可追溯性。
依照不同的耕種方式,分為2種友善石虎農作標章:「友善石虎農作」(左)及「友善石虎農作-安全蔬果」(右),想進一步認識標章規範可參考「阿虎加油:石虎保育大使」網站。圖片來源:農業部臉書粉絲團
因此,「友善石虎農作」不僅僅是一種農耕技術,更代表了農民對在地生態環境的社會承諾。當農產品獲得認證標章,消費者便可透過購買行為,直接支持這種兼顧產出與保育的永續理念。而當品牌使用此標示與宣稱時,其含義不僅是「買了國產水果」,更涉及是否真正採購來自石虎友善體系的農產品。
這也讓事件更受關注與爭議:若沒有實際購買「石虎柳丁」,卻以此作為品牌推廣主軸,不僅對消費者構成誤導,甚至可能涉及標示不實。
大苑子並未實際採購石虎柳丁 卻以長壽天然農場影像作為宣傳
在大苑子「石虎柳丁」宣傳影片(現已下架)中所出現的長壽天然農場,陸續於11月18日與19日於臉書發出聲明指出,大苑子於該園區拍攝後,卻在未採購有石虎標章的石虎柳丁的情況下,逕自上架影片及進行行銷活動,直言大苑子「欺騙消費者全面使用石虎柳丁!」
長壽天然農場表示,大苑子過去確實曾採購該農場的友善耕作柳丁約8~10萬斤,直到2025年10月21日才聯繫討論今年希望可以採購「石虎柳丁」,並於10月23日至農場拍攝,且討論採購量為25萬斤,可是直至11月中仍未收到採購合約,因此長壽天然農場決定不交貨以免造成損失。
但卻沒想到大苑子仍將影片上線,使外界誤以為該商品確實使用來自長壽天然農場的石虎柳丁。
對於長壽天然農場而言,石虎柳丁代表多年友善耕作與石虎棲地保育的成果,卻被挪用為大苑子的行銷素材,對此造成公眾誤解,讓他們備感壓力。
大苑子聲明模稜兩可 僅重申長期支持中寮產區柳丁
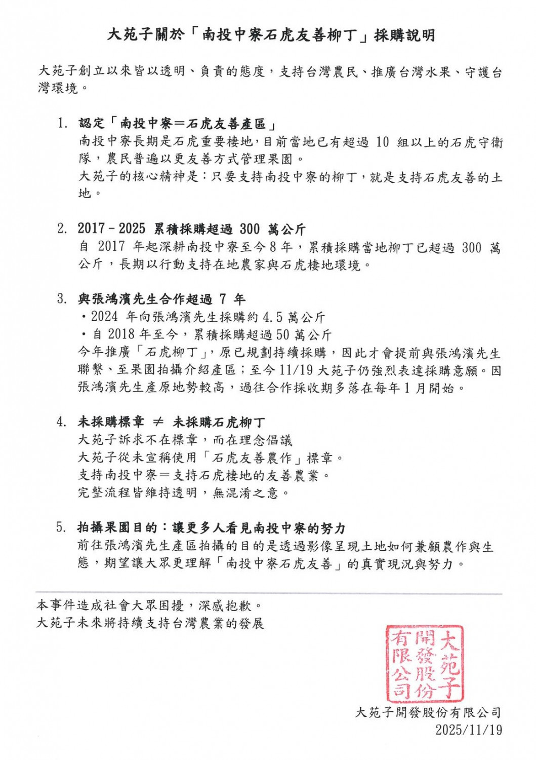
引發爭議後,大苑子於11月19日晚間發出聲明,重申長期支持中寮產區的採購歷史,強調自2017年累計採購量已超過300萬公斤,並與多位果農維持合作,與長壽天然農場也已合作超過7年,今年希望推廣石虎柳丁,至今也仍向該農場「強烈表達採購意願」。
對於影片拍攝,大苑子表示則是希望呈現石虎友善農作的精神,目的在倡議理念,且聲稱「支持南投中寮的柳丁,就是支持石虎友善的土地」。
不過此聲明稿卻不被消費者買單,多數認為大苑子未明確說明是否真正採購了石虎柳丁,也未說明採購量,難以證實原本宣傳「全面使用石虎柳丁」的說法為真。

大苑子長年以國產鮮果作為品牌差異化的重要基礎
從產業角度看,大苑子品牌強調使用鮮果,且對國產水果的年度採購量長年維持在萬噸等級,是台灣手搖飲市場中依賴鮮果比例最高的品牌之一。
其中最具代表性的案例是愛文芒果,大苑子每年採購量約1000公噸,透過保價收購穩定農民收入、吸收產季過剩量,實際參與整體產銷調節。品牌所承擔的成本也因大量使用新鮮水果而提高,包含冷鏈管理、人工處理與損耗率,成本結構遠高於使用濃縮液與果漿為基底的手搖飲。這些年累積的採購行為確實使其成為國產水果的重要通路。
然而,「長期採購國產水果」並不能直接等同「今年有採購石虎柳丁」。兩者屬於不同層級的概念,一個是整體產地支持,一個是具特定保育義涵的標示。正因為石虎友善有明確嚴謹的環境保育意涵,品牌的行銷溝通語彙更不應該誤用。
公益標示需要更高標準:理念與事實必須一致
石虎友善農作具有高度公共性,品牌使用此標示,不僅是在稱述產品特點,也是在引用一段在地社群的長期努力。因此,一旦沒有實質採購,卻因語意、影像或敘事方式讓外界推論為「有使用」,便會伴隨誤導風險。對農民與保育社群來說,這不只是商業行銷是否精準的問題,更關乎其多年投入是否被企業「借用」。
即便大苑子多年來確實支持國產農業,也承擔高於業界的水果成本,公益標示仍另有一套更嚴格的期待:年度採購、合作農家、標示來源必須與實際一致。任何模糊的描述,都可能改變消費者對品牌誠信的評價。
品牌信任結構的脆弱與責任
大苑子累積多年採購量與契作制度,確實為台灣農業帶來積極影響;但公益敘事的門檻遠高於一般商品宣傳。行銷文字、拍攝背景若與實際採購情況不符,品牌多年累積的信任便可能因一次誤用而動搖。
此事件提醒所有以永續與公益作為品牌語言的企業:善意若沒有做到位,或資訊未臻精準,即使累積多年的努力,也可能在一次誤解中被快速消耗。唯有將敘事與事實高度貼合,讓透明度先於行銷,公益行動才能真正成為品牌的資產,而不是風險。
※ 本文授權轉載自食力,原文見此。



